武科大网讯 近日,我校生命科学与健康学院张同存/祝海川课题组在国际著名期刊《Scientific Reports》上发表题为“The Third-Generation Anti-CD30 CAR T-cells Specifically Homing to the Tumor and Mediating Powerful Antitumor Activity”的研究性论文。该研究内容于2020年获发明专利,并获批中国首个CD30为靶点的细胞治疗新药IND批件。
我校为本研究的第一完成单位,张同存教授和祝海川博士为本文的共同通讯作者,博士研究生张尚昆和顾潮江教授,华中科技大学附属同济医院黄丽芳主任,博士研究生吴寒为本文的共同第一作者。李佳蓬博士,博士研究生史江舟、张子健,硕士研究生冷颖奇、刘家兴、刘习雨等参与了研究工作。
该研究得到国家自然科学基金、中国博士后科学基金、湖北省科技厅重大科技专项等多项资助。 该项目中的CAR T产品开发和制备也得到了武汉波睿达生物科技有限公司的资助和支持。
CD30是一种膜蛋白受体,主要特异性的表达于霍奇金淋巴瘤及间变大细胞淋巴瘤细胞表面,是霍奇金淋巴瘤及间变大细胞淋巴瘤的肿瘤标记物和治疗性靶点。靶向CD30的抗体偶联药物在临床上取得了很高的疗效,但抗体药物时效性短,易产生耐药性,尤其对于复发难治(r/r) HL及间变大细胞淋巴瘤患者,目前治疗效果不佳。因此,开发CD30 CAR-T细胞疗法成为这类患者可以持续性治疗的最佳方案。

三代CD30 CAR T细胞显示出较强的靶向杀瘤能力
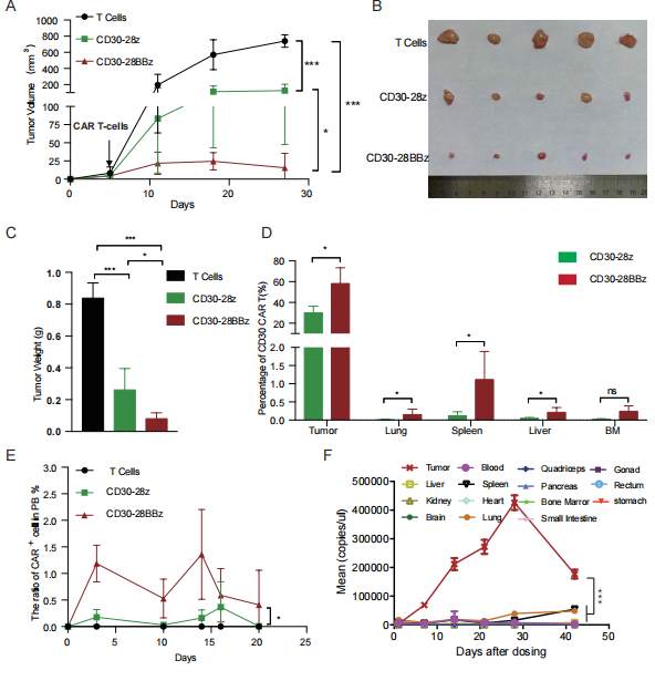
CART细胞治疗已在B系淋巴恶性肿瘤的治疗中取得了巨大的成功,并有两款针对于CD19靶点的药物近期在国内上市。本研究通过抗体筛选和CAR结构的优化比较,发现相比于仅含有CD28包内结构域的CD30 CART细胞,三代结构的CD30 CART细胞(同时包括CD28和41-BB两个共刺激因子)在体外的实验中并没有较大的差异性,但是体内研究中,基于三代结构域的CD30 CART细胞表现出更强的靶向肿瘤的归巢特性和更持久的杀瘤能力。值得注意的是,在多家医院开展的探索性临床研究也显示出强于二代 CD30 CART细胞产品的特征,且显示出较强的安全性。目前该款CART产品正在加速进行I期注册临床研究,有望未来一年实现国家I类新药NDA上市申请。(生科院)
原文链接:https://doi.org/10.1038/s41598-022-14523-0